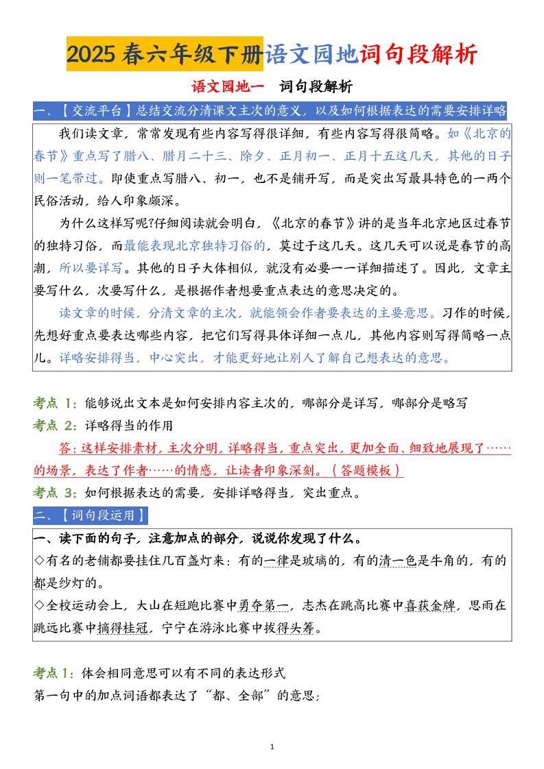
【语文园地词句段解析】六年级下册语文

【语文园地词句段解析】六年级下册语文【语文园地词句段解析】六年级下册语文

下载权限
查看
  • 免费下载
    评论并刷新后下载
    登录后下载
  • {{attr.name}}:
您当前的等级为
登录后免费下载登录 小黑屋反思中,不准下载! 评论后刷新页面下载评论 支付以后下载 请先登录 您今天的下载次数(次)用完了,请明天再来 支付积分以后下载立即支付 支付以后下载立即支付 您当前的用户组不允许下载升级会员
您已获得下载权限 您可以每天下载资源次,今日剩余
声明:
    如果本站提供的资源有问题或者不能下载,请点击页面底部的"联系我们"。 本站提供的资源大部分来自网络收集,如果侵犯了您的版权,请联系我们删除。

给TA打赏
共{{data.count}}人
人已打赏
小学语文

六年级下语文期中复习常考知识点梳理

2026-1-14 15:41:19

小学语文

六年级下册语文《语文六大句型期中考点专练》

2026-1-14 15:41:19

个人中心
今日签到
有新私信 私信列表
搜索