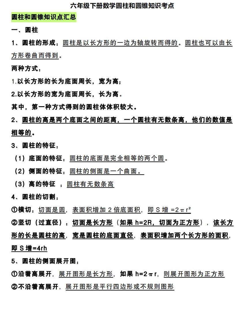
六年级下册数学圆柱和圆锥知识考点

六年级下册数学圆柱和圆锥知识考点六年级下册数学圆柱和圆锥知识考点

下载权限
查看
  • 免费下载
    评论并刷新后下载
    登录后下载
  • {{attr.name}}:
您当前的等级为
登录后免费下载登录 小黑屋反思中,不准下载! 评论后刷新页面下载评论 支付以后下载 请先登录 您今天的下载次数(次)用完了,请明天再来 支付积分以后下载立即支付 支付以后下载立即支付 您当前的用户组不允许下载升级会员
您已获得下载权限 您可以每天下载资源次,今日剩余
声明:
    如果本站提供的资源有问题或者不能下载,请点击页面底部的"联系我们"。 本站提供的资源大部分来自网络收集,如果侵犯了您的版权,请联系我们删除。

给TA打赏
共{{data.count}}人
人已打赏
小学数学

六年级下册数学应用题汇总专项练习

2026-1-14 15:28:18

小学数学

六年级下册数学圆柱和圆锥知识考点汇总

2026-1-14 15:28:18

个人中心
今日签到
有新私信 私信列表
搜索