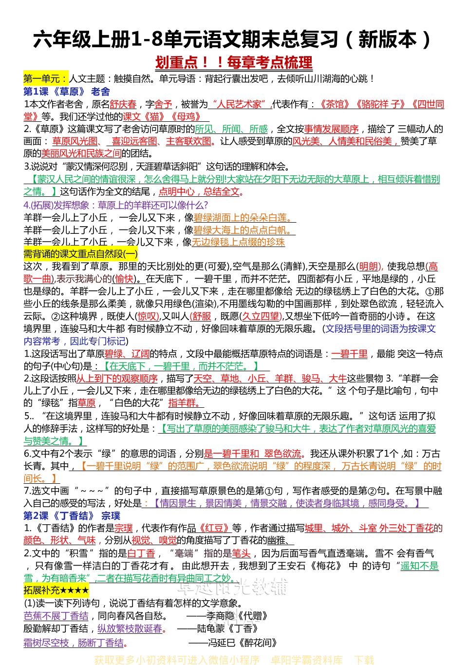
六年级上册1-8单元语文期末总复习(新版本)

六年级上册1-8单元语文期末总复习(新版本)六年级上册1-8单元语文期末总复习(新版本)

下载权限
查看
  • 免费下载
    评论并刷新后下载
    登录后下载
  • {{attr.name}}:
您当前的等级为
登录后免费下载登录 小黑屋反思中,不准下载! 评论后刷新页面下载评论 支付以后下载 请先登录 您今天的下载次数(次)用完了,请明天再来 支付积分以后下载立即支付 支付以后下载立即支付 您当前的用户组不允许下载升级会员
您已获得下载权限 您可以每天下载资源次,今日剩余
声明:
    如果本站提供的资源有问题或者不能下载,请点击页面底部的"联系我们"。 本站提供的资源大部分来自网络收集,如果侵犯了您的版权,请联系我们删除。

给TA打赏
共{{data.count}}人
人已打赏
小学语文

六年级上册册语文《语文期末必考按课文内容填空专题》11页

2026-1-14 15:39:18

小学语文

六年级上册语文25秋月考检测卷(275)

2026-1-14 15:39:19

个人中心
今日签到
有新私信 私信列表
搜索