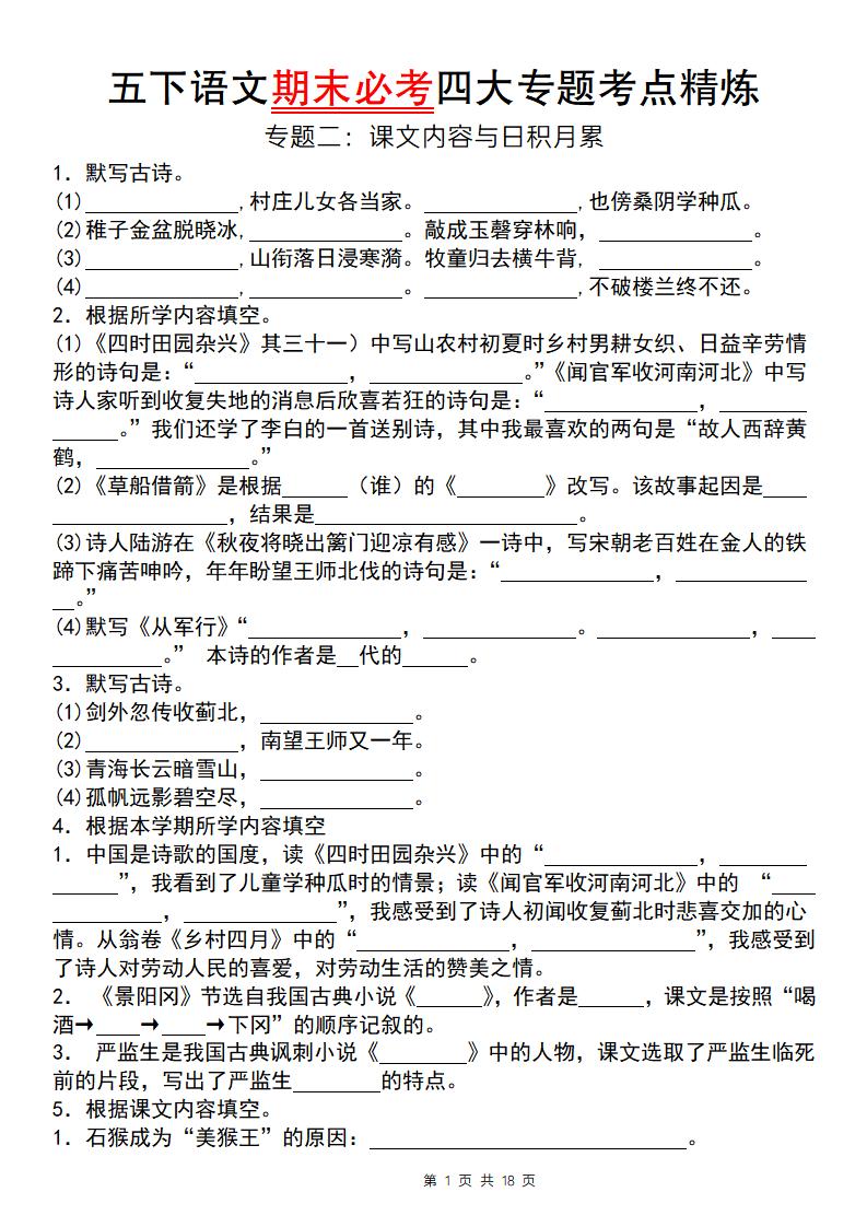
【期末必考专题】五年级下册语文期末必考四大专题考点精炼(专题二:课文内容与日积月累)

【期末必考专题】五年级下册语文期末必考四大专题考点精炼(专题二:课文内容与日积月累)【期末必考专题】五年级下册语文期末必考四大专题考点精炼(专题二:课文内容与日积月累)

下载权限
查看
  • 免费下载
    评论并刷新后下载
    登录后下载
  • {{attr.name}}:
您当前的等级为
登录后免费下载登录 小黑屋反思中,不准下载! 评论后刷新页面下载评论 支付以后下载 请先登录 您今天的下载次数(次)用完了,请明天再来 支付积分以后下载立即支付 支付以后下载立即支付 您当前的用户组不允许下载升级会员
您已获得下载权限 您可以每天下载资源次,今日剩余
声明:
    如果本站提供的资源有问题或者不能下载,请点击页面底部的"联系我们"。 本站提供的资源大部分来自网络收集,如果侵犯了您的版权,请联系我们删除。

给TA打赏
共{{data.count}}人
人已打赏
小学语文

五年级下册语文《语文园地》期末考点汇编,附配套习题和默写集训

2026-1-14 15:39:08

小学语文

【期末必考专题】五年级下册语文期末必考四大专题考点精炼(专题一:全册基础知识梳理)

2026-1-14 15:39:09

个人中心
今日签到
有新私信 私信列表
搜索